网站首页
学院概况
学院简介
现任领导
机构设置
联系方式
师资队伍
教学科研人员
实验技术人员
退休人员
人才培养
本科生培养
研究生培养
获奖成果
教学资源
科学研究
科研动态
科研机构
学科建设
硕士学位授予点
实验中心
实验教学中心
省级实验示范中心
党群工作
党的建设
全面从严治党
学习资料
二十大专题
团学工作
通知公告
学工队伍
团学动态
规章制度
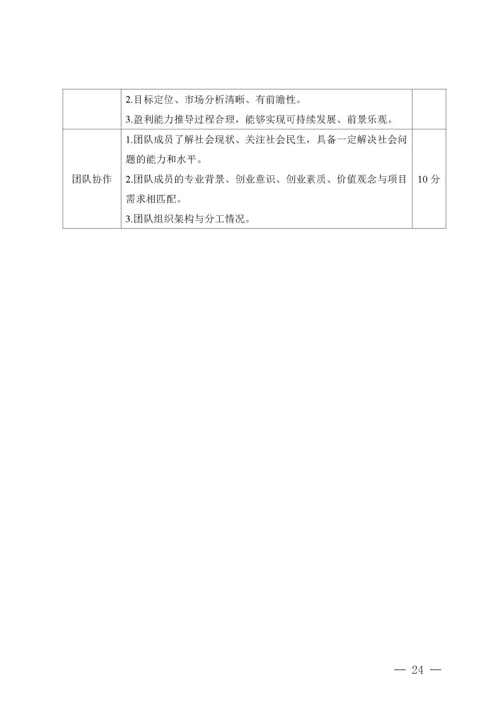
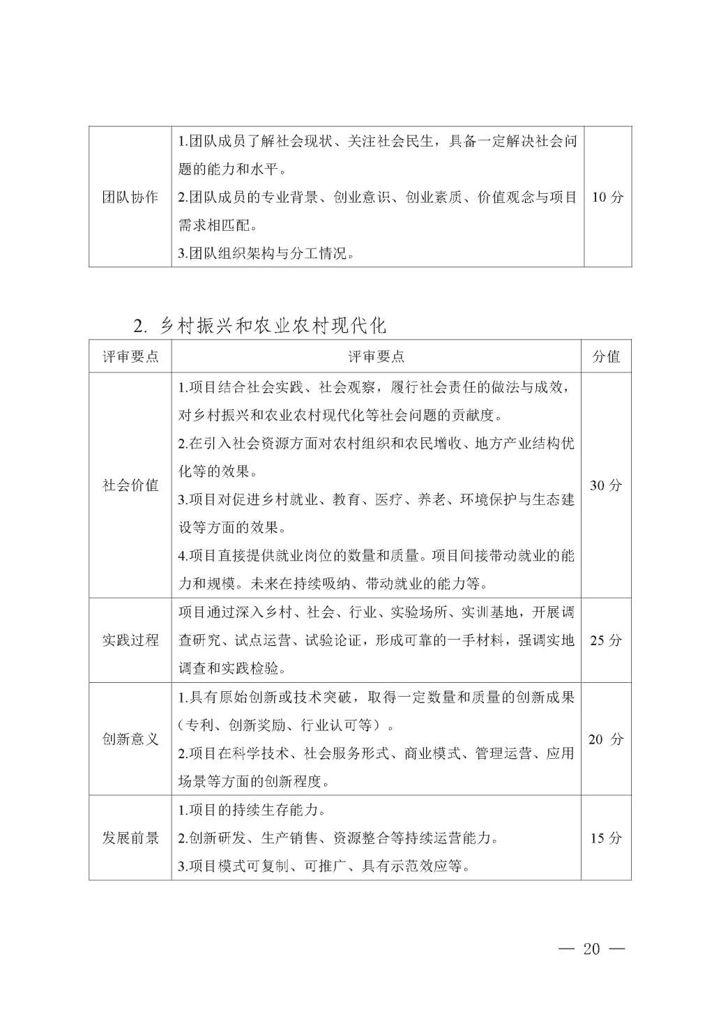
光荣榜
校友风采
下载专区
教学教务
网站首页
>>
教学教务
>> 正文
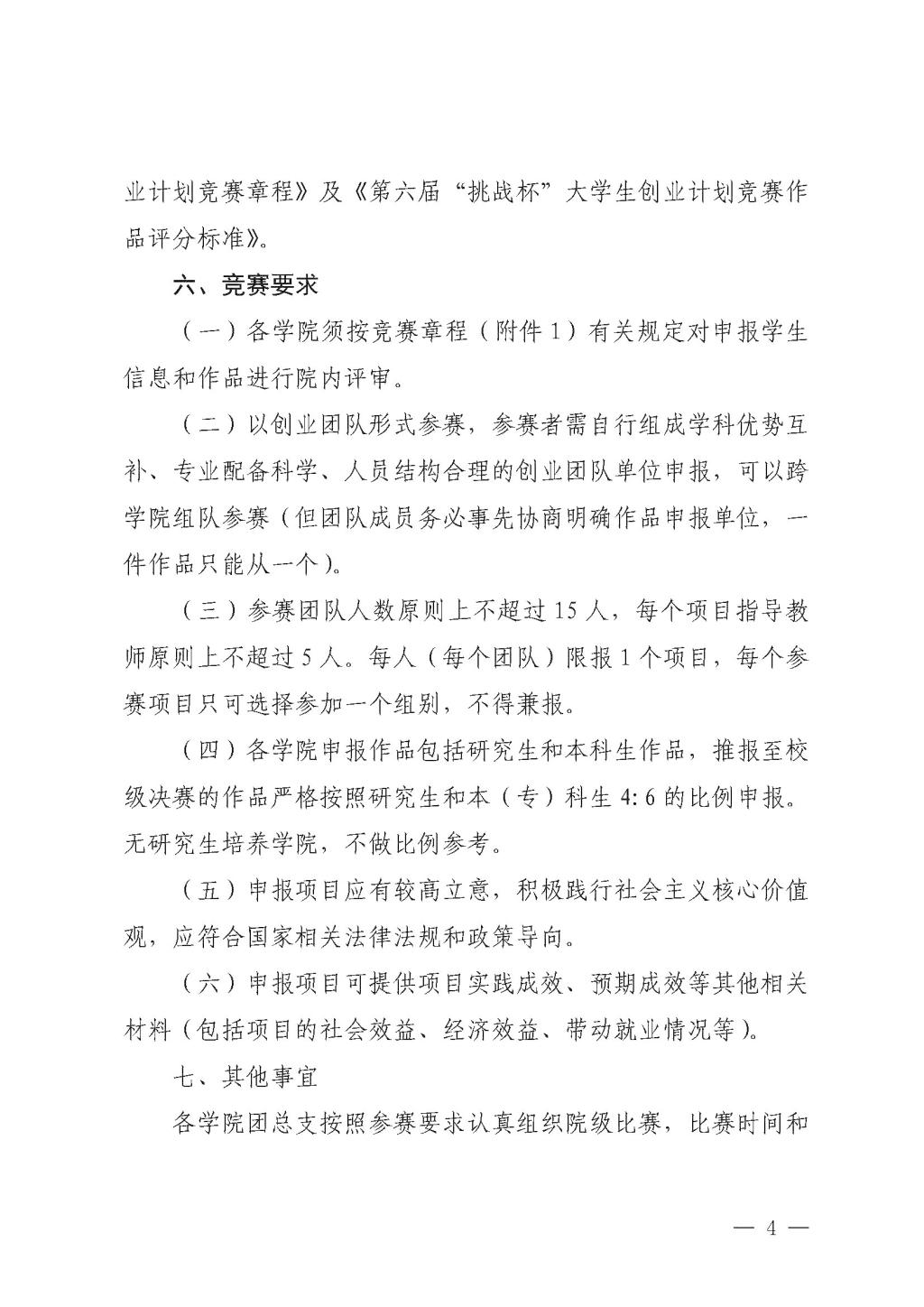
【文件】关于举办第六届“挑战杯”大学生创业计划竞赛的通知
2026年01月06日 11:02
上一条:
关于举办天水师范大学2026年全国大学生英语竞赛的通知
下一条:
关于2025学年秋季学期线下通识教育选修课程选课的通知
【
关闭
】